TkFab® De En Fr tree
  QuickField : 3D-Funktionen

        Allgemeines

        2D screenshots

        3D screenshots

        2D-Funktionen

        3D-Funktionen

        Programmierung

Inhaltsverzeichnis


QuickField : 3D-Funktionen

 

Allgemeines

Seit Version 6.0 ist es möglich, planare und axiale Geometrien mithilfe der durch Extrusion erhaltenen 3D-Geometrie zu erweitern. Dies unter Beibehaltung der gleichen Schnittstelle und der gleichen Ausführungsgeschwindigkeit.

Verfügbare Analyse

  • Electrostatics (Elektrostatik)
  • DC Conduction (Gleichstromleitung)
  • Static Heat Transfer (Statische Erwärmung)


Konzept

Sie erstellen die Geometrie wie zuvor in einer 2D-Ebene und definieren die Materialien und Randbedingungen. Extrusion diagram Die Eigenschaften geometrischer Einheiten können vor oder nach der Extrusion zugeordnet werden. Der zusätzliche Schritt ist die Definition der "z"-Dimensionen, um die verschiedenen Volumina im Raum zu definieren. Die Auswahl geometrischer Einheiten ist in der 3D-Schnittstelle sehr einfach. Ein Kontextmenü, mit dem Sie die verschiedenen Teile des erstellen können

QuickField 3D
Die verschiedenen 3D-Ansichten
 

Präprozessor

Seit Version 6.0 können Sie Ihre 2D-Designs problemlos in 3D visualisieren und Elemente mithilfe neuer Funktionen, die durch die hier gezeigten Symbole symbolisiert werden, präziser zusammensetzen.
3D geometrical functions



Weitere Funktionen :
2D/3D-Umschaltung, Auswahl, Schnellansicht, ein Kontextmenü zum Ausblenden oder Anzeigen von Teilmengen.

Funktionen

:
  • Automatische 2D/3D-Konvertierung.
  • 3D-Geometrie durch Hinzufügen einer Z-Dimension.
  • Automatisches Netz.
  • Definition durch Benennung (label).
  • Kompletter Satz Grafikwerkzeuge.


Electrodes 3D STEP
3D-Ansicht aus einer einfachen Extrusion
Electrodes sparkplug 3D
3D-Ansicht aus einer STEP-Zeichnung
 

Postprozessor

Die Anzeige Ihrer Ergebnisse ist mit neuen Visualisierungen, die besser für 3D geeignet sind und durch die hier gezeigten Symbole symbolisiert werden, noch einfacher.

3D geometrical functions

Es gibt auch Auswahlwerkzeuge, Schnellansicht-Anzeigen und ein Kontextmenü zum Ausblenden oder Anzeigen von Teilmengen.


Verschiedene Arten von Visualisierungen :

  • Farbanalyse
  • Schnittebene
  • Äquipotentialfläche
  • Streudiagramm
  • Schnittdiagramm
  • Vektorendiagramm
 
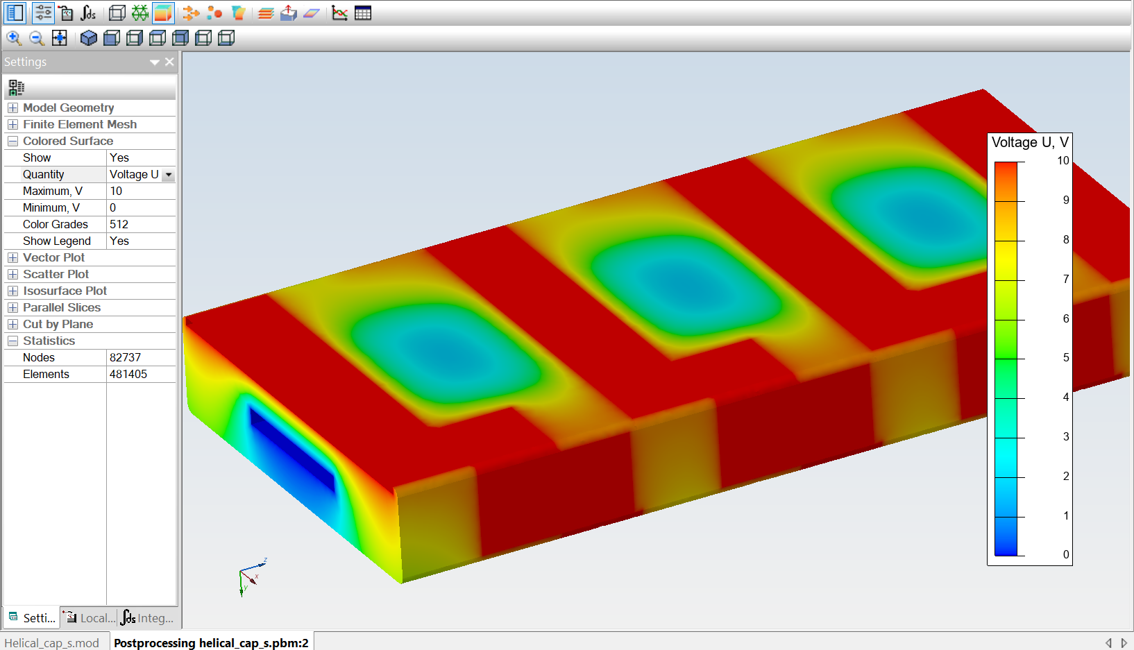
this image shows the result of a simulation (QuickField), with color map
Farbanalyse
this image shows the result of a simulation (QuickField), Cut plane with equipotentials
Schnittebene und Äquipotentiallinien
this image shows the result of a simulation (QuickField), represented as isosurfaces
Äquipotentialfläche
this image shows the result of a simulation (QuickField), represented as a scatter plot
Streudiagramm