TkFab® De En Fr tree
  QuickField : General

        General

        2D screenshots

        3D screenshots

        2D features

        3D features

        Programming

Table of Contents

QuickField : General

 

Features

With the advent of QuickField™ software, you can use a powerful software at a competitive cost. QuickField™ is a finite element calculation software to solve many linear or non-linear problems in electromagnetism. The official QuickField™ website is : www.quickfield.com

Postprocessor Interface
Interface (partial view)

Features

  • Fast
  • Simple
  • Automatic mesh
  • Non-linear analysis
  • 2D and 3D geometry
  • CAD Import/Export
  • Scriptable

Available packages

Available QuickField packages
Available packages
 

Packages for Magnetics

DC magnetics analysis is used in the case of analysis of magnetic fields created by magnetic materials or caused by constant currents.

AC magnetics frequency analysis is used to analyze magnetic fields created by sinusoidal currents and vice versa, electric currents induced by sinusoidal magnetic fields.

Transient magnetics analysis allows the analysis of events due to transient currents or magnetic fields : inrush current, pulsed magnetic fields



This picture shows an electromagmetical QuickField example : high frequency winding analysis - Eddy currents
AC Magnetics Interface
 

Packages for Electrostatics and Conduction

Electrostatics is used for the design or analysis of systems using dielectrics.

DC Conduction analysis is used for the design of systems in steady state whose calculated quantities are voltages, current densities, Joule losses.

AC Conduction analysis is used to analyze electric fields created by sinusoidal voltages. The dielectric material is assumed to be non-ideal with low, but not equal to zero, conductivity.

Transient Electric analysis is a generalization of electrostatic and conduction analyses : the potential of an electrode or a current density can be an arbitrary function of time.



This picture shows  an electrostatics QuickField example : Corona effects
Electrostatics Interface
 

Packages for Thermal and Stress

Static Heat Transfer analysis plays an important role in the design of mechanical and electrical assemblies.

Transient Heat Transfer analysis takes up the previous characteristics by taking into account time-dependent events introducing the notions of specific heat and density of materials.

Linear Stress analysis (resistance of materials) is used to verify acceptable mechanical stresses in traction, compression and displacement.



This image describes a thermal simulation to estimate the characteristics of a nanotube
3D thermal Interface
 

Electrical circuits

QuickField™ simultaneously supports finite element analysis and calculation of currents and voltages with an electrical schematics. The circuit editor allows you to describe an electrical circuit connected to the blocks (conductor, phase, coil, ...) present in the geometry of the problem. The use of electrical circuit applies to AC magnetics and Transient magnetics modules.

Supported components :

  • Resistors
  • Capacitors
  • Inductors
  • Current sources
  • Voltage sources
  • Geometric blocks



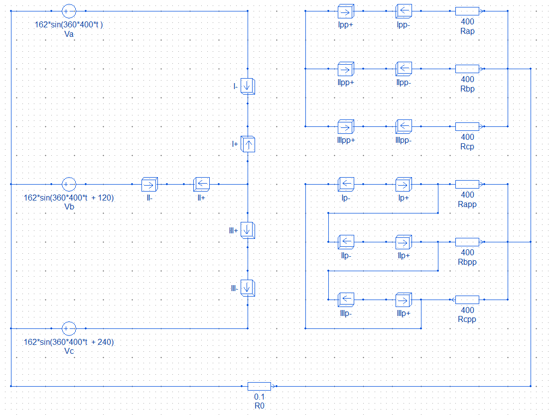
This picture shows an example of electrical circuit within QuickField, a software for electromagnetic analysis : three-phase transformer
Circuit Interface (pre-processor)
 

Coupling

The search for optimal design is not just about optimizing a single feature. QuickField™ allows you to import results (thermal or mechanical from DC, AC or Transient modules) calculated in other problems. It is thus possible to study the consequences of external (the ambient conditions) and internal (Joule effect) heating of a winding.

QuickField™ supports for each material, the dependence of electrical conductivity as a function of temperature for the AC magnetics module where it is possible to import a temperature field, the conductivity will vary accordingly.

QuickField™ allows the import of the non-linear state (saturation and non-saturation) of the calculation of the magnetic field from the DC magnetics module to the DC magnetics and AC magnetics modules.

Features

  • Magnetic states import
  • Thermal powers import
  • Mechanical forces and torques import
  • Temperature fields import
  • Importing initial states
  • Simplified import by choice of file names
  • Ability to solve problems with mechanical stresses due to magnetic, electrical and thermal forces



Coupling paths
Multiphysics coupling
 

Programming

It is possible to "program" QuickField™ , providing additional efficiency in designing electro-mechanical appliances. There are 4 main levels of programming :

Programming levels


  • ActiveField™ in "Visual Basic style" via a COM (Component Object Model) interface.
  • LabelMover through graphical programming, makes it easy to build calculation loops.
  • Because LabelMover allows the use of command in line, it is easy to build conditional calculation loops.
  • Batch mode to program the start of calculations in the absence of the user.



Cette image describes the different levels of programmation available with QuickField
Scripting and programming features